免费咨询热线
020-38880681

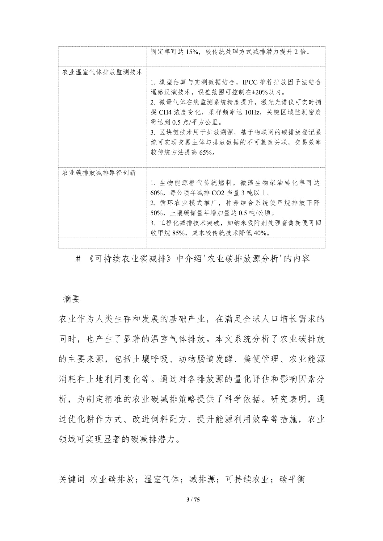
2026年是“十五五”规划的开局之年,也是我国力争2030年前实现碳达峰的关键冲刺期。坚持“双碳”引领,推动全面绿色转型,既是生态环境保护的必然要求,更是当前经济工作培育新质生产力、统筹高质量发展和高水平安全的重要抓手。
3月13日公布的《中华人民共和国国民经济和社会发展第十五个五年规划纲要》提出,深入实施能源安全新战略,加快构建清洁低碳安全高效的新型能源体系,建设能源强国。推进非化石能源安全可靠有序替代化石能源,坚持风光水核等多能并举,实施非化石能源十年倍增行动。推动煤炭和石油消费达峰。十四届全国人大四次会议表决通过的《中华人民共和国生态环境法典》是继民法典后我国第二部以“法典”命名的法律,标志着绿色转型正从政策驱动迈向法治引领的新阶段。
“十四五”时期以来,面对复杂严峻的国际国内环境,我国将生态文明建设摆在全局工作的突出位置,协同推进降碳、减污、扩绿、增长,绿色发展动能显著增强,为“十五五”开局奠定了坚实基础。
一是能源结构优化实现历史性跃迁。截至“十四五”末,我国可再生能源装机历史性超越煤电,成为电力装机的主体。太阳能发电装机容量达到12亿千瓦,同比增长35.4%;风电装机容量6.4亿千瓦,同比增长22.9%。风电、光伏装机容量比2020年增长了2.5倍,在总装机容量中占比接近50%。新能源发电量增量占全社会用电量增量的比重超过90%,基本实现了“新增用电主要由新能源满足”的战略目标。非化石能源消费比重超过20%,能源消费结构从“一煤独大”向“多能互补”加速转变。这一历史性跨越,标志着我国能源转型迈入了全新阶段。
二是污染防治攻坚与生态修复成果显著。蓝天、碧水、净土保卫战交出亮眼成绩单。2025年,全国地级及以上城市细颗粒物(PM2.5)平均浓度达到28微克/立方米,较“十四五”开局之年下降6.7%;空气质量优良天数比例达到89.3%,重污染天数比例降至0.8%左右,人民群众蓝天幸福感显著增强。地表水优良水质断面比例达到90.4%,长江干流连续多年保持Ⅱ类水质。“三北”工程攻坚战扎实推进,累计完成国土绿化5.49亿亩,森林覆盖率超过25%,生态系统碳汇能力持续提升。
三是产业结构低碳化与科技创新深度融合。传统产业焕发绿色生机,累计完成9.4亿吨粗钢产能、4.7亿吨水泥熟料产能的超低排放改造,建成全球规模最大的清洁钢铁和煤电体系。绿色产业成为经济增长新引擎,新能源汽车国内新车销量占比超过50%,“新三样”(电动汽车、锂电池、光伏)出口持续增长,成为外贸新亮点。绿色低碳技术专利数量全球领先,智能化采掘工作面超过1500个,安全生产与节能减排水平同步提升。制度建设与市场机制不断完善,全国碳排放权交易市场稳定运行,覆盖全国60%以上碳排放,成为全球覆盖温室气体排放量最大的碳市场。生态文明体制改革深入推进,生态环境法典草案提请审议,标志着我国生态环境治理进入法治化、系统化的新阶段。绿色金融体系日益健全,绿色信贷、绿色债券规模位居全球前列。
在充分肯定成绩的同时,也要清醒看到,“十四五”时期一些深层次的矛盾和结构性问题逐渐显现。结合当前经济工作“推动经济实现质的有效提升和量的合理增长”的要求,这些难点正是“十五五”时期必须啃下的“硬骨头”。
从挑战层面看,能源转型面临安全与经济的双重压力。随着新能源占比快速提升,电力系统调峰压力急剧加大。2025年,全国风电、光伏发电利用率出现下滑,局部地区弃风弃光风险抬头。在能源需求仍处于刚性增长期、全社会用电量即将突破13万亿千瓦时的背景下,如何统筹好“先立后破”,既保障能源安全,又避免高碳锁定,是重大考验。煤炭的“压舱石”作用与减碳目标之间的平衡,必须依靠技术创新和体制机制改革来实现。传统产业低碳改造面临边际成本上升难题,钢铁、有色、化工等高耗能行业已基本普及成熟降碳技术,剩余减排空间收窄、改造成本提高,在供强需弱的压力下,企业进行深度脱碳改造的动力和资金面临挑战,部分地区仍存在“两高”项目盲目上马的现象。
资源型地区转型与民生保障任务艰巨。“三北”地区、老工业基地等资源型地区对传统能源产业依赖度高,转型面临产业接续、就业替代、债务化解等多重压力。部分采煤沉陷区生态修复历史欠账多,治理资金缺口大。如何在转型中保障民生、实现区域协调发展,是当前经济工作必须直面的问题。跨介质协同治理与精细化管理有待提升,大气、水、土壤污染治理进入深水区,治理重点转向移动源、生活源、农业面源等“毛细血管”,现有治理体系在精准发现问题、科学配置措施方面的精细度不够。新污染物如持久性有机污染物、微塑料等治理基础薄弱,其风险隐蔽性和环境持久性增加了治理复杂性。外部环境复杂化带来的绿色贸易壁垒日益凸显,全球绿色低碳领域博弈加剧,部分发达国家通过设置碳边境调节机制(CBAM)等绿色贸易壁垒,试图削弱我国新能源产业优势,国际社会对我国减排的更高期待持续增大外部压力。
当前经济工作的重点部署为绿色转型带来了前所未有的战略机遇。发展新质生产力为绿色转型提供技术引擎,人工智能、大数据、物联网与能源、制造的深度融合,正在催生智能电网、虚拟电厂、碳足迹追踪等新业态,为精细化减排提供了技术可能。大规模设备更新为产业升级创造需求,当前推动的大规模设备更新和消费品以旧换新行动,为钢铁、有色、化工等重点行业节能降碳改造提供了巨大市场空间。通过淘汰落后产能、推广高效节能设备,可实现拉动有效投资、降低能耗强度、提升产业竞争力的多重效益。同时,绿色消费升级为产业拓展市场空间,居民生活水平提升与环保意识增强推动新能源汽车、绿色家电、低碳建筑等需求持续扩大,倒逼供给侧绿色转型,绿色产品“提质扩围”已成为拉动内需的重要增长点。尤为重要的是,法治化进程为绿色治理提供长效保障,生态环境法典的编纂,将从法律层面确立生态文明建设的基本制度,整合碎片化的环境法规,明确政府、企业、个人的权利义务,为绿色转型提供稳定的预期和刚性的约束,有助于破解“运动式”减碳的弊端。
“十五五”时期是碳达峰的冲刺期和向碳中和过渡的启动期,也是美丽中国建设的关键期。必须坚持系统观念,统筹高质量发展与高水平保护,从政策、技术、产业、人才等层面精准发力,构建具有中国特色的能源绿色转型路径。
政策层面,构建法治引领、市场驱动、安全保障的制度体系。要以生态环境法典颁布实施为契机,推动生态环境保护从污染防治向生态系统治理跃升,将绿色转型纳入法治化轨道。深化市场改革,扩大全国碳市场覆盖范围,逐步纳入钢铁、水泥、电解铝等行业,丰富交易品种和主体。加快建立适应高比例可再生能源的电力现货市场和容量补偿机制,为新能源消纳提供制度保障。筑牢安全底线,发挥煤炭的兜底保障和系统调节作用,推进煤电由主体电源向基础保障性和系统调节性电源转型,加快新型能源体系建设,确保能源供应安全。
技术层面,加强原始创新和关键核心技术攻关。实现高水平科技自立自强是“十五五”能源科技的核心任务。要科学划分煤炭能源生产区、应用区和新能源耦合区,分区域、分步骤实施“双碳”进程。重点加强煤炭与新能源耦合发电、矿井空间储能系统集成、新能源制氢与煤清洁转化耦合等关键技术研发,推动煤炭由单一燃料向燃料与原料并重转变。大力发展新型储能技术,加快分布式能源和微电网建设,打造气、油、水、光多能互补的清洁能源供应格局,推进人工智能与能源产业深度融合。
产业层面,以新质生产力驱动能源、产业、区域协同转型。推进风光火储一体化、源网荷储一体化发展,培育氢能、绿色甲醇、绿氨等绿色燃料新增长点。推动传统产业向高端化迈进,深入推进钢铁、有色、建材、化工等重点行业全流程节能降碳改造,推广氢能冶炼、碳捕集利用与封存等前沿技术,建设一批“零碳工厂”和“灯塔工厂”。引导资源型地区向U8国际多元化转型,依托三北风电光伏基地、西南水风光一体化基地,推动资源型地区由卖资源向卖绿电、卖服务转型。实施采煤沉陷区绿色综合治理攻坚,推广“光伏+生物质能源为核心的生态修复+现代农场”模式,统筹生态、能源及粮食安全。
人才层面,加大复合型高层次人才培养力度。新型能源体系建设需要既懂煤炭电力,又懂新能源、信息技术、碳管理的复合型人才。要进一步加大高层次人才培养和储备力度,在新能源合成制备、储能、碳捕集利用与封存、碳核算等交叉学科领域加强人才培养,完善学科建设和专业设置,提高人才与行业需求的契合度。依托国家实验室、全国重点实验室等高能级平台和科技领军企业,统筹创新资源,支持企业牵头组建创新联合体,在实践中培养一批能够引领世界科技前沿、解决“卡脖子”问题的战略科技人才和领军人才。
“十五五”已然启幕,绿色转型已进入攻坚深化阶段。面对能源安全与碳达峰的双重考验、产业转型与民生保障的双重压力,唯有保持战略定力,以“双碳”目标为牵引,以生态环境法典为保障,以当前经济工作重点任务为抓手,协同推进降碳、减污、扩绿、增长。既要只争朝夕,又要久久为功,在发展中保护,在保护中发展,为2035年美丽中国目标的实现奠定坚实基础,走出一条人与自然和谐共生的中国式现代化之路。
特别声明:以上内容(如有图片或视频亦包括在内)为自媒体平台“网易号”用户上传并发布,本平台仅提供信息存储服务。
保姆偷拿了家里2瓶茅台去卖,我没揭穿只辞退了她,临走时她指了指旧皮鞋,我一看瞬间瘫坐在地
破防了!《逐玉》双更改单更全网哀嚎,孔雪儿连发85个哭脸:我和你们一起痛
15599元华为折叠屏手机才用三天就黑屏!华为服务中心:维修再掏1999
海事数据显示霍尔木兹海峡通航船只数量首次降为零,伊朗称440公斤丰度为60%的浓缩铀被埋,暂不打算取出
Copyright © 2025 U8集团 版权所有 备案号:粤ICP备13018112号