免费咨询热线
020-38880681

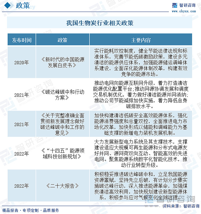
农业农村部 国家发展改革委关于印发 《农业农村减排固碳实施方案》的通知
为贯彻落实碳达峰碳中和重大决策部署,推进农业农村绿色低碳发展,我们制定了《农业农村减U8国际平台官网排固碳实施方案》,现印发你们,请结合实际贯彻落实。
农业农村部 国家发展改革委关于印发 《农业农村减排固碳实施方案》的通知
为贯彻落实碳达峰碳中和重大决策部署,推进农业农村绿色低碳发展,我们制定了《农业农村减排固碳实施方案》,现印发你们,请结合实际贯彻落实。
农业农村部 国家发展改革委关于印发 《农业农村减排固碳实施方案》的通知
为贯彻落实碳达峰碳中和重大决策部署,推进农业农村绿色低碳发展,我们制定了《农业农村减排固碳实施方案》,现印发你们,请结合实际贯彻落实。
Copyright © 2025 U8集团 版权所有 备案号:粤ICP备13018112号