免费咨询热线
020-38880681

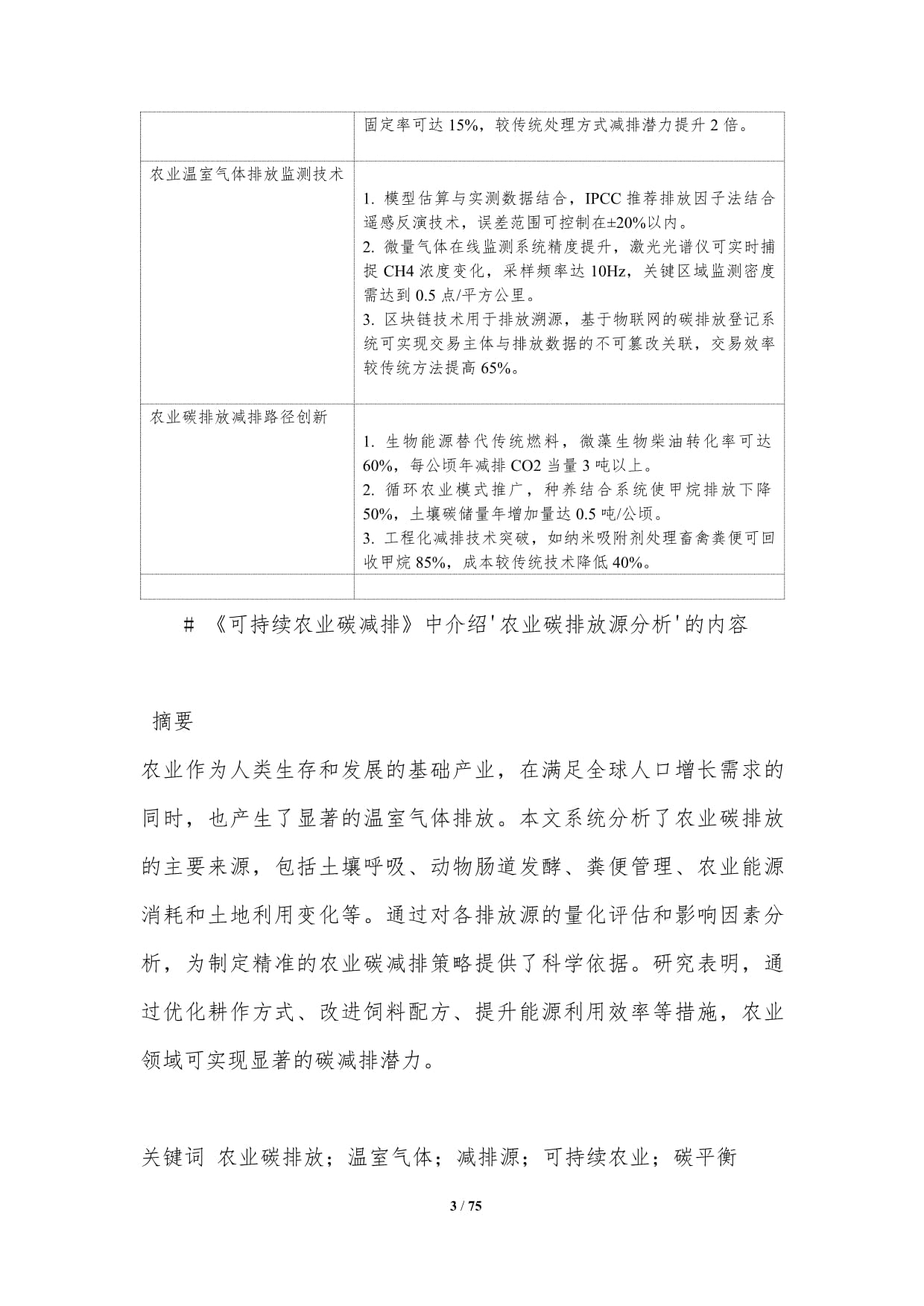
智慧农业,作为新一代信农业数字化息技术与现代农业深度融合的产物,正以前所未有的广度与深度重塑农业生产、经营、管理与服务的全链条。其核心在于通过物联网、大数据、人工智能、云计算、5G、遥感、北斗导航等技术手段,实现对农业生产环境、作物生长状态、资源投入与市场流通的全面感知、智能决策与精准执行,从而提升土地产出率、资源利用率与劳动生产率。在全球人口持续增长、耕地资源约束趋紧、气候变化加剧、粮食安全压力上升以及乡村振兴战略深入推进的多重背景下,智慧农业已从早期的技术试验走向规模化应用,成为推动农业高质量发展、保障国家粮食安全、促进农民增收致富的关键路径。
据中研普华产业院研究报告《2026-2030年中国智慧农业行业全景调研及发展前景预测报告》分析
保障国家粮食安全是农业发展的根本任务。在耕地面积难以大幅增加、水资源日益紧缺、劳动力结构性短缺的现实约束下,传统粗放式农业难以为继。智慧农业通过精准灌溉、变量施肥、智能植保、环境调控等手段,显著减少水、肥、药等投入品浪费,同时提升单产与品质稳定性。尤其在主粮产区,面对极端天气频发与病虫害威胁,智能化监测预警与快速响应机制成为稳产保供的重要支撑。这种由国家战略安全与资源可持续利用所决定的刚性需求,构成了智慧农业市场长期稳定的基本盘。
传统小农户因地块分散、技术接受度低、投入能力有限,对智慧农业系统的采纳较为谨慎。然而,随着土地流转加速与农业现代化推进,家庭农场、农民合作社、农业龙头企业、农业社会化服务组织等新型经营主体迅速崛起。这些主体具备规模化种植条件、较强的资本实力、现代管理理念与风险承受能力,更愿意为提升效率、降低成本、保障品质而投资智慧农业解决方案。他们不仅是技术应用的先行者,更是市场扩容的核心驱动力,推动智慧农业从“政府示范”向“市场主导”转变。
智慧农业已从单一环节的数字化,发展为覆盖“产—加—销”全链条的系统性解决方案。在生产端,大田种植通过遥感与地面传感器实现苗情、墒情、灾情监测;设施农业依托环境控制系统实现温光水气肥自动调节;畜牧养殖利用智能耳标与视频识别实现个体健康追踪与精准饲喂;水产养殖通过水质在线监测与自动投饵提升成活率。在加工与流通环节,区块链技术实现农产品全程溯源;智能仓储与冷链物流保障品质;大数据分析指导产销对接。这种全链条、多场景的覆盖能力,极大拓展了市场边界与价值空间。
智慧农业应用呈现明显的区域集聚与梯度发展格局。东北、黄淮海等大规模粮食主产区,因地块规整、经营主体集中、基础设施完善,率先推广大田无人农场、智能灌溉系统;长三角、珠三角等经济发达地区,聚焦高附加值设施农业与都市农业,发展智能温室、植物工厂;新疆棉区、内蒙古牧区等特色农产品优势区,依托产业规模化优势,导入智能采收、精准饲喂等专用系统;而丘陵山区则因地形复杂,对小型化、轻量化、低成本解决方案提出特殊需求,市场处于培育阶段。这种“平原先行、特色跟进、山区探索”的格局,既反映现实基础差异,也预示未来潜力空间。
智慧农业产业生态高度复杂,参与者包括农业科技公司、互联网巨头、通信运营商、农机制造商、传感器厂商、软件开发商及传统农企。单一企业难以覆盖全链条,领先者普遍采取开放合作策略:科技公司提供云平台与AI算法;通信企业建设5G专网与边缘计算节点;农机企业集成智能终端;农企贡献农艺知识与应用场景。通过共建产业联盟、联合实验室、示范项目,各方优势互补,形成“技术+场景+服务”的闭环生态。生态构建能力,已成为衡量企业综合竞争力的核心指标。
各国政府将智慧农业纳入国家战略予以重点支持。通过加大财政投入、建设数字农业试点、推动高标准农田智能化改造、开放农业数据资源、制定技术标准等举措,营造有利发展环境。中国更将智慧农业作为乡村振兴与农业现代化的核心抓手,密集出台专项规划与扶持政策。强有力的政策引导,不仅降低市场试错成本,也为技术创新与商业模式探索提供清晰方向。
据中研普华产业院研究报告《2026-2030年中国智慧农业行业全景调研及发展前景预测报告》分析
未来智慧农业将超越设备或软件的孤立应用,向全要素、全过程、全区域的系统集成演进。通过统一数据平台整合气象、土壤、作物、市场等多源信息,构建数字孪生农场;AI模型基于历史数据与实时感知,动态生成最优农事决策;无人农机、无人机、机器人在统一调度下协同作业,实现“耕—种—管—收”全流程少人化甚至无人化。在特定区域,“全域数字农场”将成为现实,彻底改变农业生产组织形态与效率边界。
当前,部分高端传感器、芯片、算法仍依赖进口,且通用技术难以适配复杂多变的农业场景。未来,行业将加速推进核心技术攻关:开发低成本、高可靠、耐候性强的国产传感器;优化AI模型对小样本、多干扰农业数据的处理能力;简化人机交互界面,适配基层农技人员与老年农户使用习惯。技术不仅要“先进”,更要“适用”“好用”,真正扎根田间地头。
单纯销售硬件或软件的商业模式难以为继。领先企业将加速向“农业即服务”(Farming as a Service)转型:提供按亩计费的托管式服务,涵盖监测、决策、作业全流程;建立远程专家系统,提供病虫害诊断与农艺指导;与金融机构合作,基于生产数据开发信贷与保险产品。通过深度嵌入农业生产全过程,企业可获取持续收入,提升客户粘性,也推动行业从“项目交付”迈向“价值共创”。
在全球“双碳”目标下,智慧农业的环保属性受到空前关注。精准作业本身即是最大的节能减排——通过减少化肥农药过量施用,降低面源污染与温室气体排放;智能灌溉系统依据作物需水规律供水,显著节约水资源;光伏农业、生物质能等可再生能源与智慧系统结合,打造零碳农场。未来,碳足迹核算、生态效益评估将纳入智慧农业方案设计,使其成为农业绿色转型的核心引擎。
我国丘陵山区耕地占比高,小农户数量庞大,是智慧农业普及的“最后一公里”。未来,行业将聚焦低成本、轻量化、模块化解决方案:开发基于手机APP的简易监测工具;利用公共遥感数据提供免费基础服务;推广共享式智能农机服务站。政策亦将加大对此类普惠型技术的研发支持与补贴力度。只有让广大普通农户受益,智慧农业才能真正实现社会价值。
智慧农业产生的海量数据(如土壤墒情、作物长势、病虫害分布、市场行情)是宝贵的新型生产要素。未来,这些数据将与金融、保险、物流、消费等信息融合,为农户提供种植建议、信贷评估、产销对接等增值服务;政府可借此优化补贴发放、灾害预警与政策制定;科研机构用于育种改良与农艺研究。数据驱动的农业数字生态,将使智慧农业从“生产工具”升维为“决策中枢”与“价值平台”。
展望未来,智慧农业将不再是实验室中的概念,而是广袤田野上的现实生产力。那些能够深耕农艺场景、攻克核心技术、创新服务模式并践行绿色理念的主体,将在这一关乎国计民生的伟大事业中赢得战略主动。在科技赋能农业现代化的时代浪潮中,智慧农业正以数据为笔、以算法为墨,在希望的田野上描绘出一幅高效、绿色、可持续的现代农业新图景。
欲获悉更多关于行业重点数据及未来五年投资趋势预测,可点击查看中研普华产业院研究报告《2026-2030年中国智慧农业行业全景调研及发展前景预测报告》。
3000+细分行业研究报告500+专家研究员决策智囊库1000000+行业数据洞察市场365+全球热点每日决策内参
Copyright © 2025 U8集团 版权所有 备案号:粤ICP备13018112号